toppic
当前位置:首页>同业动态>钱皓:听烂了充电宝、单车,你知道音乐的“共享”怎么玩吗?
内容
钱皓:听烂了充电宝、单车,你知道音乐的“共享”怎么玩吗?


   

中国消费者似乎是与生俱来地对音乐充满热爱,从层出不穷的《中国新歌声》、《中国有嘻哈》、《明日之子》等音乐类综艺节目,以及火热的QQ音乐、全民K歌、网易云音乐等App中,就可见一斑。

 

而在众多数字音乐平台欣欣向荣的背后,也酝酿着一场围绕版权的布局和角力。随着中国音乐市场从盗版横飞的“野蛮生长”趋向规范化、正版化,数字音乐的独家版权成为了越来越关键的护城河。


皓哥常和大家分享对“共享经济”的看法,今天咱们换个角度,来谈谈数字音乐领域如何践行独家版权下的“音乐共享”。

   

01

   

中国数字音乐蓬勃发展

背后驱动力是什么?

    

《2017中国网络版权产业发展报告》显示,去年我国网络音乐产业行业规模突破150亿元,比十年前增加了10倍。IFPI(国际唱片协会)发布的2017年《全球音乐报告》也提到,中国音乐市场跃居全球第12名,其中录制音乐收入增长20.3%,流媒体上升了30.6%。

  

环球音乐大中华区数字音乐策划高级副总裁Andrew Chan认为,中国市场是环球音乐未来5年发展的重点,“我们有很大信心中国能达到全球前五。”

 

来源:,易观等

   

皓哥认为,数字音乐崛起的核心驱动力主要来自三方面:,头部玩家的积极配合,以及消费者版权意识和消费能力的提升。

 

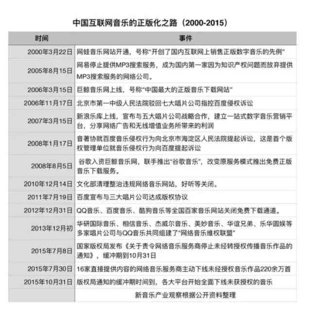
早年,互联网上充斥着盗版音乐,人们贪婪地钻着政策的空子,享受免费下载的音乐资源。但自由不是免费的,盗版成为了音乐产业的毒瘤,中国的原创音乐市场像裹足女人一般艰难前行。

   

2015年、2016年,中国数字音乐久旱逢甘霖,迎来了跨时代的里程碑。2015年7月,国家版权局颁布“最严版权令”,版权合法化和数字音乐销售终于有法可依。

 

一些音乐平台也走在了前面,,推动行业进入正版时代。比如网易在2005年成为了国内首个因知识产权问题,而主动放弃提供MP3搜索服务的数字音乐平台。

 

此后,腾讯音乐首先用“独家版权”的模式,树起“正版化”的大旗,与多家唱片公司达成了版权战略合作。

 

但是,独家版权的模式并不等同于垄断,相反地,它对于推动行业发展有着功不可没的作用。

 

有些人可能会把“独家版权”和“垄断”的概念混为一谈。事实上,独家版权分为窗口期模式、独家代理模式和独占模式等多种;华纳音乐中国数字音乐总监胡浩认为,中国市场的“独家版权”,大多数应该理解为“独家代理”或“总代理”。


不论哪家音乐平台签了独家,唱片公司基本都会要求做分销或转授权。这也是腾讯主推的模式。

 

从长远来看,独家版权更有益于打击盗版、促进音乐行业发展。

 

对于音乐平台而言,独家版权有助推动其开发付费模式,也更有动力精细化运营来之不易的版权。

 

对于版权方和创作者,独家版权的签订模式,既免去了对接多平台的复杂流程和谈判成本,也能获得可观的版权收入和分成。丰厚回报也会驱动音乐人更积极地产出优质的原创内容。

 

对于用户也将同样受益。我们或许会抱怨,独家版权导致个别歌手和歌曲分散在不同平台,手机里得同时装N个App听歌。


但比起培养用户付费行为这一行业根源性问题,听歌的便捷性和传播性是可以做合理让步的。


同时,这也保证了用户可以用低价享受优质的正版内容;否则,免费、盗版将引起劣币驱逐良币,平台音乐质量参差不齐,挫伤音乐人的创作积极性,最终牺牲的还是用户的听歌体验。

  

    

02

  

版权方需求升级

如何开辟共享生态

深度挖掘音乐IP价值?

   

盗版在中国横行近十年,许多唱片公司在黎明前的黑暗中沉沉睡去。他们当中的幸运儿,今天终于迎来了音乐发展的黄金时代。正如马斯洛需求层次理论,在好不容易解决了低阶的“温饱问题”后,随着行业整体向好,版权方的需求也会进一步升级,希望将版权利益最大化。

 

因此,版权方在选择合作音乐平台时也有多重考量。不仅仅是版权变现,更希望音乐平台能提供优质资源,深挖音乐IP的价值,在宣发、增强影响力以及增值服务等方面提供更多元化的服务。

 

我们以网易云音乐、虾米音乐和腾讯音乐为例,看看目前国内主流的数字音乐平台是如何与版权方合作的。

 

虾米音乐目前拥有相信音乐、华研国际、滚石唱片等华语老牌唱片公司的独家版权,也是韩国S.M.Entertainment和国际巨头BMG的中国独家合作伙伴。


经过2016年的动荡后,虾米正在逐步获得阿里体系的更多资源支持。比如在今年3月,阿里收购大麦网,帮助虾米构建线上线下相结合的音乐服务。

 

网易云音乐一直以情怀营销和产品、运营著称,成功俘获了一批高质量用户的芳心;但版权部署意识相对薄弱。


今年4月,网易云音乐宣布A轮融资7.5亿元,未来这笔钱将在产品、内容版权以及上下游生态方面发力,有资金加持,网易有望加大对版权的重视程度。

 

而腾讯音乐集团包含多矩阵的音乐平台,并能得到腾讯体系的泛娱乐版图赋能,尤其在IP运营和多元化变现方面具有优势。这也是版权方升级需求后更看重的关键资源。

 

腾讯音乐麾下有QQ音乐、酷狗音乐、酷我音乐、全民K歌、酷狗直播和5Sing六大平台,坐拥1700万首版权曲库,囊括200余家正版合作方,以及环球、华纳、索尼等数百家公司的版权战略合作,用户数居全球音乐平台之首。


虽然在付费用户数量上,腾讯音乐屈居两者之后,但腾讯音乐却是首个实现盈利的数字音乐平台。

   

   

在皓哥看来,腾讯音乐之所以能跻身全球前三,在拿下优渥的版权资源的同时实现盈利,背后的逻辑绝不只是“壕”而已。

 

首先,腾讯音乐长期以来重视正版化和独家版权,并把版权共享落到实处。

 

早年间,腾讯音乐就注重数字版权,不惜下血本,在国内外市场积累了好口碑,与其他平台“打擦边球”的行为相比,更让市场信服和认可。

 

同时,独家版权并不意味着腾讯要“一家独大”,而是将版权转授权给其他平台,和合作伙伴们一起玩。目前,和腾讯音乐达成转授权合作的小伙伴多达十余家,包括网易云音乐、唱吧、映客、快手以及Apple Music、Spotify等等。

 

其次,腾讯音乐的杀手锏在于强大的会员体系,搭上社交关系链的便车,拥有丰富的衍生服务和变现形式。

 

一方面,腾讯音乐将音乐作品视作IP,走精细化运营的路线。


马化腾曾提出“抢占IP制高点”的观点:“当内容没有发展起来,大家都以流量为主;而未来,内容IP扮演的角色将越来越重要”。而音乐这一媒介也天然地具有衍生性强、生命周期长的优质IP属性。


因此,腾讯音乐沿袭了马化腾的思路,围绕优质的音乐版权建立音乐付费生态,做了社交、付费数字专辑、会员、演出、K歌、直播等多种尝试,扩大音乐在泛娱乐领域的价值链。

   


另一方面,基于社交关系链,腾讯音乐衍生服务的强大变现能力已得到验证。

 

在腾讯Q2财报中,社交网络收入增长51%至人民币129.43亿元,主要得益于直播、视频及音乐等数字内容服务与虚拟道具销售的收入增长。同时,腾讯的数字专辑非常成功。Rihanna的2016新专辑数字版《ANTI》,就在中国的销量突破10白金的销量,甚至超过了包括日本在内的亚洲市场总和。

  

03

    

展望未来

 

版权作为进击下一轮数字音乐市场的重要船票,也是各大平台的兵家必争之地。未来,随着各大玩家逐渐加大对独家版权的重视度,如何在音乐产业的红海中实现差异化竞争呢?

 

我们看到了音乐产业的一个新增量,就是在头部IP以外,建立一套差异化的音乐人发现和培养机制。

 

比如,虾米音乐在2014年就推出“寻光计划”,是在线音乐平台中较早扶持原创的玩家。2016年,网易云音乐公布石头计划,宣布投入2亿扶持独立音乐人;2016年重回市场的百度音乐也在推原创。

 

今年,腾讯音乐也从集团层面推出了“腾讯音乐人计划”,为原创音乐人提供作品宣发、音乐培训、版权管理、增加收益等服务。集团CEO彭迦信甚至立下“豪言壮语”,希望未来3年内,为原创音乐人创造5亿收入。

 

看来,催生原创音乐百花齐放、百家争鸣的盛况不久后就将出现。

 


环球音乐集团的CEO Lucian Grainge给过腾讯音乐一个很高的评价:“鉴于近年中国技术和商业环境的发展,现在正是我们与腾讯达成战略合作伙伴关系的最佳时机。腾讯有能力加快整个中国音乐生态发展,同时为全球音乐人带来更多创新启发和商业机遇。”

 

因此,综合来看,数字音乐平台的发展历程,是中国音乐市场蓬勃发展的一个重要注脚。其中,腾讯音乐积极配合政府的正版化路线,力推独家版权代理+转授权的开放共享模式,也得到了国际的认可。

       

更多原创精品,点击关键词获取

李彦宏的AI世界观 / 马云的新零售 

京东十年磨一剑 / 腾讯2亿美金剑指阿里

ofo+鹿晗 / 零售赋能生鲜电商

教育业的Alphago / 怎么玩IP 

区块链 /  微博如何弯道超车


更多推荐
友情链接